迅捷号
  • 首页
  • 汽车资讯
  • 电车维修
  • 二手车
  • 新能源
首页 二手车
  • 【江淮和悦图片及价格,江淮和悦rs图片和新车价位】

    【江淮和悦图片及价格,江淮和悦rs图片和新车价位】

    二手车 •2026-01-25

    俊朗优美的造型、丰富的安全性与舒适性配置,再加上最低58万元的价格,令和悦三厢轿车的性价比傲视同侪。对这款车感兴趣的车友们,可去当地的江淮汽车4S店赏车试驾!...

  • 【12年路虎极光二手值多少钱,12年路虎极光进口12万公里值多少钱】

    【12年路虎极光二手值多少钱,12年路虎极光进口12万公里值多少钱】

    二手车 •2026-01-25

    1、老款路虎揽胜极光有亮点也有不足,是否值得入手需结合个人需求判断。优势方面机械素质过硬:具备超凡越野能力,装备全时四驱系统、空气悬挂等尖端技术,在各种复杂路...

  • 宝马x1二手车报价哈市 二手x1宝马报价多少钱一辆

    宝马x1二手车报价哈市 二手x1宝马报价多少钱一辆

    二手车 •2026-01-25

    从价格和基础性能来看,宝马X1 2013款 xDrive20i X设计套装二手车(12万左右)值得考虑,但需结合车况、用途及后续成本综合判断。以下为具体分析:...

  • 雪铁龙c6降价10万(雪铁龙c6降价6万)

    雪铁龙c6降价10万(雪铁龙c6降价6万)

    二手车 •2026-01-25

    1、万买C6既非单纯的车企“良心大发现”,也非完全的“谋划已久的陷阱”,而是市场环境变化、企业战略调整及清库存需求共同作用的结果,以下为具体分析:降价原因分析...

  • 瑞虎5x这款车质量可靠吗,瑞虎5x真实口碑

    瑞虎5x这款车质量可靠吗,瑞虎5x真实口碑

    二手车 •2026-01-25

    瑞虎5x的缺点主要集中在动力、车机、空间设计、零部件耐用性、密封性、储物配置、改装兼容性、投诉痛点及配置合理性等方面,具体如下:动力表现不足:5L自吸发动机搭...

  • 江苏悦达集团张乃文 盐城悦达集团张乃文

    江苏悦达集团张乃文 盐城悦达集团张乃文

    二手车 •2026-01-25

    1、盐城国资增资润阳股份,推动光伏史上最大并购案取得重大进展 近日,江苏悦达集团有限公司(以下简称“江苏悦达集团”)对江苏润阳新能源科技股份有限公司(以下简称...

  • 2012款本田crv/2012款本田crv四驱使用说明

    2012款本田crv/2012款本田crv四驱使用说明

    二手车 •2026-01-25

    可靠性 该发动机沿用本田K24系列设计,结构简单耐用,故障率较低。常见维护点包括: 定期更换机油(建议全合成,每5000-8000公里) 检查气门室盖垫(少数...

  • 路虎揽胜车多少钱一辆,路虎揽胜价钱

    路虎揽胜车多少钱一辆,路虎揽胜价钱

    二手车 •2026-01-25

    路虎揽胜首发版价格受车型年份、配置、市场地区及供需情况影响而有差异。国内市场上,以2024款为例,其官方指导价大概在148万到8万元区间,实际终端售价会因优惠...

  • 2013年马自达3(2013年马自达3方向助力插头在哪里)

    2013年马自达3(2013年马自达3方向助力插头在哪里)

    二手车 •2026-01-25

    013款马自达3星骋(国内称“星骋”)手动6L车型的整体表现可以总结如下,供参考: 动力与油耗 6L自然吸气发动机(Z6V型号)最大功率107马力,匹配5速手...

  • 共享汽车为什么消失了/共享汽车为什么消失了还能开

    共享汽车为什么消失了/共享汽车为什么消失了还能开

    二手车 •2026-01-25

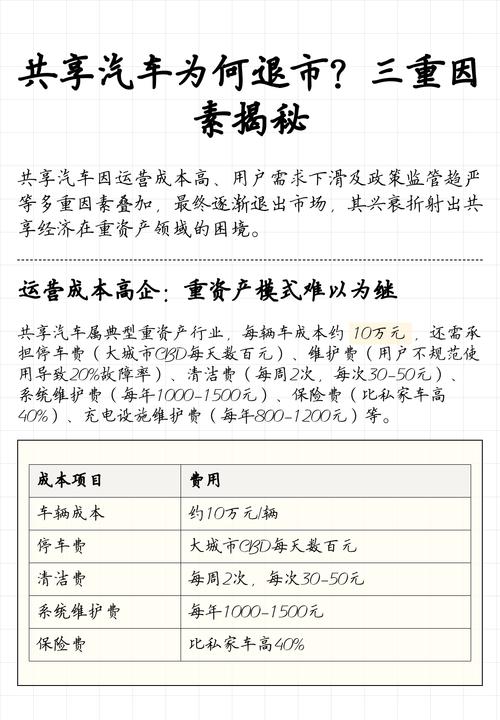
    1、共享化未成为市场现实发展滞后于其他三化:自2015年提出“新四化”以来,电动化、网联化、智能化已逐步落地并成为汽车行业核心趋势,而共享化始终未形成规模化市...

  • 【b级车销量排行榜2022,b级车 销量排名】

    【b级车销量排行榜2022,b级车 销量排名】

    二手车 •2026-01-25

    1、特斯拉Model Y在2022年跻身美国最畅销汽车榜单前十,但皮卡车型仍占据主导地位。以下是详细分析:特斯拉Model Y的销量表现排名与销量:根据Mot...

  • 比亚迪f0优缺点/比亚迪f0车好不好

    比亚迪f0优缺点/比亚迪f0车好不好

    二手车 •2026-01-25

    1、奔奔MINI和比亚迪F0相比,比亚迪F0在技术和燃油经济性上性价比更高,但需注意比亚迪F0后期可能存在较多的小毛病和维修保养问题。2、质量:两款车都是国产...

  • 小客车指标更新步骤/小客车指标更新怎么操作

    小客车指标更新步骤/小客车指标更新怎么操作

    二手车 •2026-01-25

    1、第一步:登录“北京市小客车指标调控管理信息系统”首先,您需要访问“北京市小客车指标调控管理信息系统”的官方网站(网址略,请自行搜索或参考相关官方信息)。在...

  • 福特全顺25万左右房车,福特全顺25万左右房车哪款好

    福特全顺25万左右房车,福特全顺25万左右房车哪款好

    二手车 •2026-01-25

    第一款要推荐的车型就是由新飞房车基于福特新全顺底盘打造而成的这款自行式B型房车,这款房车整体外观与普通版车型保持一致,开出去非常低调,并且车身尺寸不大,长宽高...

  • 大众探岳suv 大众探岳suv报价

    大众探岳suv 大众探岳suv报价

    二手车 •2026-01-25

    1、上汽大众途岳、途观L、途昂三款SUV均以亲民价格和耐用性著称,具体选择需结合预算与使用场景。以下为详细分析: 上汽大众途岳:预算有限/都市通勤首选价格:经...

  • 福特皮卡车多少钱一台(福特皮卡什么价位)

    福特皮卡车多少钱一台(福特皮卡什么价位)

    二手车 •2026-01-25

    1、售价范围:18万元至20万元,适合预算有限但需要皮卡实用性的用户。总结:福特皮卡价格跨度从18万元到92,995美元(约合人民币65万元以上)不等,覆盖了...

  • 朗逸新款报价及图片,朗逸新款报价多少

    朗逸新款报价及图片,朗逸新款报价多少

    二手车 •2026-01-25

    1、朗逸五百万版在南阳的售价根据不同车型和优惠条件有所不同,其中2024款 5L 自动星空五百万版朗逸的裸车价为69万元(享受促销优惠后)。新车售价 2024...

  • 日产阳光2018款报价及图片 日产阳光2021款报价

    日产阳光2018款报价及图片 日产阳光2021款报价

    二手车 •2026-01-25

    1、很多人对这一款香烟有着独特的感情,而且是浙江的朋友感触最深,它就是利群香烟。其中有一款利群阳光被人们亲切的称为紫利群。那利群阳光多少钱一包?口感好不好呢?...

  • 本田urv是否值得买(本田有urv性价怎么样)

    本田urv是否值得买(本田有urv性价怎么样)

    二手车 •2026-01-25

    首先,URV的弱势开局。URV搭载5T涡轮增压发动机搭配CVT无级变速器,以及0T涡轮增压发动机搭配9速手自一体变速器。虽然这个动力组合原则上对URV来说是足...

  • 雷克萨斯es350多大排量 雷克萨斯es350多大排量的车

    雷克萨斯es350多大排量 雷克萨斯es350多大排量的车

    二手车 •2026-01-25

    1、LS460L:LS460的升级版,同样采用V8 6升发动机,但轴距更长、后排空间更大、舒适性更高、配置更丰富。LS600HL:LS系列中的顶级型号,轴距与...

  • 常平驾校学车费用 东莞常平驾校学费多少

    常平驾校学车费用 东莞常平驾校学费多少

    二手车 •2026-01-25

    选择东莞华通驾校,你将享受到优质的学车体验,成为更加自信和安全的驾驶者。福州宝龙附近台江区有一家备受好评的驾校——三邦驾校。以下是对该驾校的详细介绍:驾校位置...

  • 进口宝马x5绝版了吗 进口宝马x5绝版了吗现在

    进口宝马x5绝版了吗 进口宝马x5绝版了吗现在

    二手车 •2026-01-25

    1、基础配置车型价格根据公开信息,2025款宝马X5的xDrive30Li M运动曜夜套装(0T四驱版本)指导价为65万元起,部分渠道显示该车型在优惠后裸车价...

  • 沃尔沃c30改装大包围,沃尔沃c30可以加倒车影像吗

    沃尔沃c30改装大包围,沃尔沃c30可以加倒车影像吗

    二手车 •2026-01-25

    沃尔沃c30是沃尔沃旗下的一款紧凑型轿车,停产已久。沃尔沃c30于2013年停产。沃尔沃c30共采用三款发动机,分别是0升自然吸气发动机、4升自然吸气发动机和...

  • 奥迪20万以下,奥迪20万左右轿车

    奥迪20万以下,奥迪20万左右轿车

    二手车 •2026-01-25

    综上所述,20万以内的入门奥迪宝马是否值得购买,取决于消费者的个人需求和偏好。如果消费者注重品牌认同感、精致的做工和内饰等因素,并且愿意为此支付一定的价格溢价...

  • 首页
  • 上一页
  • 19
  • 20
  • 21
  • 下一页
  • 尾页

最近发表

  • 安全带扣怎么拆开/安全带扣怎么拆装
  • 二手08年帕萨特多少钱(08年帕萨特手动18t二手价多少钱)
  • 卡尔森国际象棋/卡尔森国际象棋等级分
  • 【月供多少,房屋抵押贷款50万月供多少】
  • 【特斯拉3落地价多少,特斯拉model 3落地要多少钱】
  • 2010年雪佛兰景程价格,2010雪佛兰景程款活动
  • 买牧马人必须接受的缺点,牧马人到底值不值得买
  • 奥德赛汽车图片款式/奥德赛汽车图片大全集
  • 平民性价比高的车 最值得买的平民车
  • 一汽大众新捷达广告视频 全新捷达广告

热门文章

  • 丰田雷凌2020新款报价及图片,丰田雷凌2021新款报价及图片汽车之家2026-01-25
  • 川崎z1000价格,川崎z1000价钱2026-01-25
  • 登山赛车破解版/登山赛车破解版下载2026-01-29
  • 网络用语get是什么意思的简单介绍2026-01-25
  • 新车上牌一天能办完吗/为什么新车不建议当天开回去2026-01-25
  • 本田汽车怎么样,本田汽车怎么样质量好不好2026-01-25
  • 长城汽车销量最新消息 长城汽车销量最新消息查询2026-01-29
  • 新款奥迪a6l报价,新款奥迪a6l最新价格2026-01-29

© 2026 迅捷号 浙ICP备2025145476号-1